プレスリリース
Corporate
CxO体制の導入、組織変更および人事異動に関するお知らせ
株式会社システムインテグレータ(本社:さいたま市中央区、代表取締役社長:引屋敷 智、東京証券取引所スタンダード市場 証券コード3826、以下「当社」)は、2026年2月13日開催の取締役会において、2026年3月1日付でのCxO(チーフオフィサー)体制の導入、組織変更および人事異動について決議いたしましたので、お知らせいたします。
CxO体制の導入について(2026年3月1日付)
1)導入の背景と目的
当社は、テクノロジーの進化や市場環境の変化に柔軟かつスピーディに対応し、企業価値の最大化を目指すため、新たにCxO体制を導入いたします 。各分野において豊富な知識と経験を持つCxOがリーダーシップを発揮することで、的確な経営判断とガバナンス体制の強化、経営推進力の向上を図ってまいります 。
2)CxO体制の構成と役割
| 役職名 | 氏名 | 主な職務・役割 |
| 代表取締役社長 CEO (Chief Executive Officer) |
引屋敷 智 | 最高経営責任者 経営全体の統括、全社戦略の策定と実行 |
| 専務取締役 CPMO (Chief Project Management Officer) |
碓井 満 | 最高プロジェクトマネジメント責任者 プロジェクト管理の標準化、品質向上とリスク低減 |
| 取締役 CDO (Chief Development Officer) |
小泉 智之 | 最高開発責任者 開発部門統括、製品・サービス開発戦略の策定、新規事業開発 |
| 執行役員 CTO (Chief Technology Officer) |
中井 健太 | 最高技術責任者 IT技術戦略および技術開発の統括、最新技術の導入 |
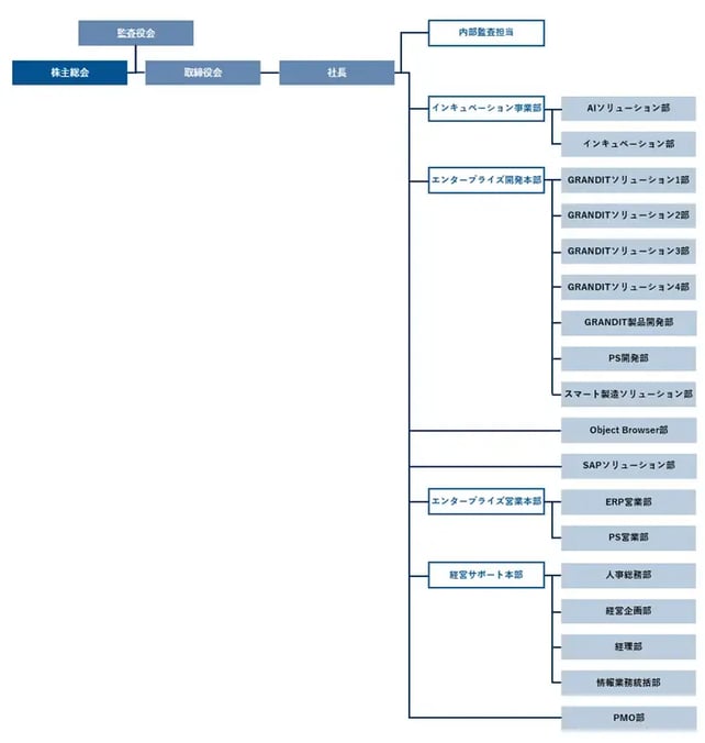
組織変更(2026年3月1日付)
1)エンタープライズ開発本部の再編
業務規模の拡大に伴い、現・開発1部を「GRANDITソリューション1部」および「GRANDITソリューション2部」に分割し、管理負荷の適正化と意思決定の迅速化を図ります 。また、役割を明確化するため、関連部門を「GRANDITソリューション3部・4部」等へ名称変更します。
2)スマート製造ソリューション部の配置変更
製造業向け業務システム「mcframe」に関する開発チームをエンタープライズ開発本部の配下に移管し、プロジェクト運営手法を共通化することで体制強化と品質向上を図ります 。
3)ERP事業の営業機能集約
GRANDIT、スマート製造ソリューション、SAPの各ソリューションにおける営業機能をエンタープライズ営業本部へ統合し、顧客への「ワンフェイス」体制による提案力を強化します 。
4)カスタマーサクセス体制の強化と研修サービスチームの新設
OBPM Neoの導入支援チームをPS営業部へ移管し、契約継続率の向上を目指します 。あわせて、プロジェクト管理の教育サービス拡大のため、専任の「研修サービスチーム」を新設します 。
5)全社PMOの独立組織化
エンタープライズ開発本部配下のPMOを「PMO部」として独立組織化し、全社横断的なプロジェクト支援とリスク管理体制を強化します 。
6)情報業務統括部の新設
営業・開発領域の事務業務を集約し、AI活用による効率化と標準化を推進するため、経営サポート本部内に「情報業務統括部」を新設します 。
人事異動(2026年3月1日付)
1)取締役の業務分掌変更
|
氏名 |
新役職 |
旧役職 |
|
引屋敷 智 |
代表取締役社長 CEO |
代表取締役社長 |
|
碓井 満 |
専務取締役 CPMO |
専務取締役 |
|
小泉 智之 |
取締役 CDO |
取締役 |
2)執行役員の業務分掌変更
|
氏名 |
新役職 |
旧役職 |
|
中井 健太 |
執行役員 CTO |
執行役員 |
|
永田 耕一 |
執行役員 |
執行役員 |
3)本部長および部長の人事異動
|
氏名 |
新役職 |
旧役職 |
|
横山 弘典 |
インキュベーション事業部 |
インキュベーション事業部 |
|
山田 真也 |
エンタープライズ開発本部 |
エンタープライズ開発本部 |
|
小嶋 芳幸 |
エンタープライズ開発本部 |
エンタープライズ開発本部 |
|
齋藤 裕也 |
エンタープライズ開発本部 |
エンタープライズ開発本部 |
|
岩崎 健太郎 |
エンタープライズ開発本部 |
エンタープライズ開発本部 |
|
鎌田 直哉 |
エンタープライズ開発本部 |
エンタープライズ開発本部 |
|
石川 伸幸 |
経営サポート本部 本部長 |
経営サポート本部 本部長 |
|
小菅 恵司 |
経営サポート本部 |
情報システム部 情報システムチーム |
新組織図(2026年3月1日付)

株式会社システムインテグレータについて
会社名:株式会社システムインテグレータ
証券コード:3826 (東証スタンダード)
所在地:埼玉県さいたま市中央区新都心11-2 ランド・アクシス・タワー32階
設立:1995年3月
代表者:代表取締役社長 引屋敷 智
資本金:3億6,771万2,000円
URL:https://corporate.sint.co.jp/
事業内容:
- パッケージ・ソフトウェアおよびクラウドサービス(SaaS)の企画開発・販売、コンサルティング(ERP、開発支援ツール、プロジェクト管理ツールなど)
- AIを使った製品・サービスの企画開発および販売、AI関連のソリューションの提供・支援およびコンサルティング
■本件に関するお問い合わせ
株式会社システムインテグレータ
経営サポート本部 経営企画部長:岩井
E-Mail:ir@sint.co.jp
- 記載されている商品名は、各社の商標または登録商標です。
- 本広報資料の転送・引用は、ご自由にご利用ください。
- ニュースリリースに記載された製品・サービスの内容、価格、仕様、お問い合わせなどは、発行日現在のものです。その後予告なしに変更されることがあります。あらかじめご了承ください。