会社概要 Company Profile
社名
株式会社システムインテグレータ
設立
1995年 3月
資本金
367,712千円(資本準備金 357,712千円)
所在地
さいたま本社
〒330-6032
埼玉県さいたま市中央区新都心11番地2
ランド・アクシス・タワー(明治安田生命さいたま新都心ビル)32階
〒330-6032
埼玉県さいたま市中央区新都心11番地2
ランド・アクシス・タワー(明治安田生命さいたま新都心ビル)32階
大阪支社
〒541-0046
大阪府大阪市中央区平野町三丁目6番1号
あいおいニッセイ同和損保御堂筋ビル 9階
福岡支社
〒812-0011
福岡県福岡市博多区博多駅前四丁目2番22号
エイトコード博多駅前ビル 4階
株式
東京証券取引所 スタンダード市場(3826)
社員数
276名(取締役、監査役、執行役員を含む)※2026年4月1日現在
役員
取締役
梅田 弘之(代表取締役会長)
引屋敷 智(代表取締役社長 CEO)
碓井 満(専務取締役 CPMO)
梅田 弘之(代表取締役会長)
引屋敷 智(代表取締役社長 CEO)
碓井 満(専務取締役 CPMO)
小泉 智之(取締役 CDO)
平林 亮子(社外取締役)
平林 亮子(社外取締役)
執行役員
尾崎 雅朋(エンタープライズ営業本部 本部長)
永田 耕一(エンタープライズ営業本部 副本部長)
永田 耕一(エンタープライズ営業本部 副本部長)
中井 健太(CTO エンタープライズ開発本部 本部長)
監査役
吉田 邦彦(常勤監査役)
金子 忍(監査役)
小泉 滋(監査役)
金子 忍(監査役)
小泉 滋(監査役)
決算期
2月
事業内容
パッケージ・ソフトウェアおよびクラウドサービス(SaaS)の企画開発・販売、コンサルティング(ERP、生産管理ツール、開発支援ツール、プロジェクト管理ツールなど)
AIを使った製品・サービスの企画開発および販売、AI関連のソリューションの提供・支援およびコンサルティング
AIを使った製品・サービスの企画開発および販売、AI関連のソリューションの提供・支援およびコンサルティング
主な製品
AI、ERP、生産管理ツール、プロジェクト管理ツール、データベース開発・設計支援ツール、アプリケーション設計ツールなどの多種多様の自社製品を販売しています。
AI、ERP、生産管理ツール、プロジェクト管理ツール、データベース開発・設計支援ツール、アプリケーション設計ツールなどの多種多様の自社製品を販売しています。
国内子会社
名称
株式会社システム開発研究所
所在地
大阪市中央区
大阪市中央区
役員
代表取締役社長 塩野 浩之
取締役 引屋敷 智
取締役 小泉 智之
事業内容
ソフトウエア受託開発
海外子会社
名称
KEYSTONE SOLUTIONS COMPANY LIMITED
KEYSTONE SOLUTIONS COMPANY LIMITED
所在地
ベトナム・ダナン市
ベトナム・ダナン市
役員
会長兼法定代表者 梅田 弘之
社長兼法定代表者 長谷川 芳紀
会長兼法定代表者 梅田 弘之
社長兼法定代表者 長谷川 芳紀
事業内容
ソフトウエア受託開発
ソフトウエア受託開発
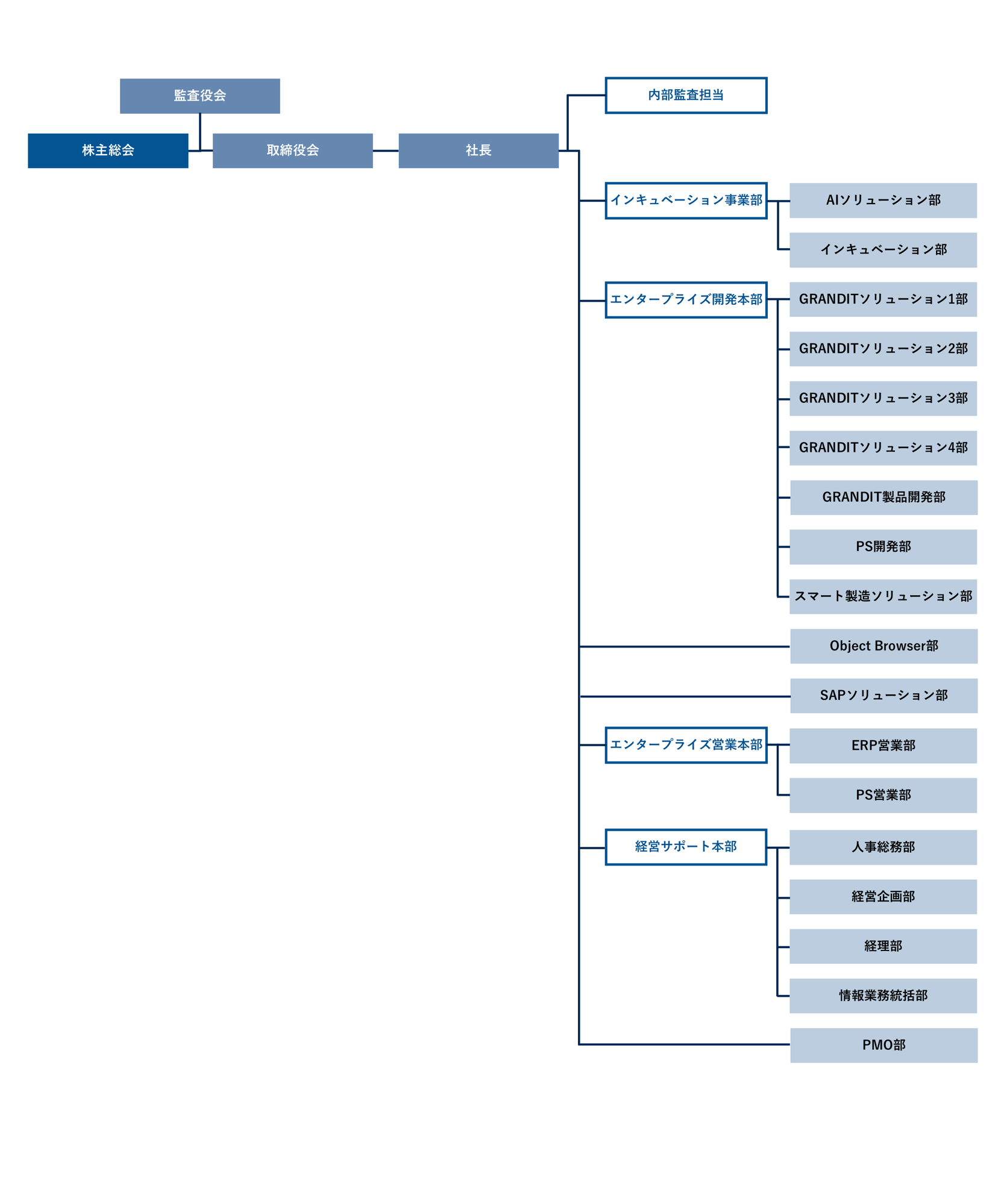
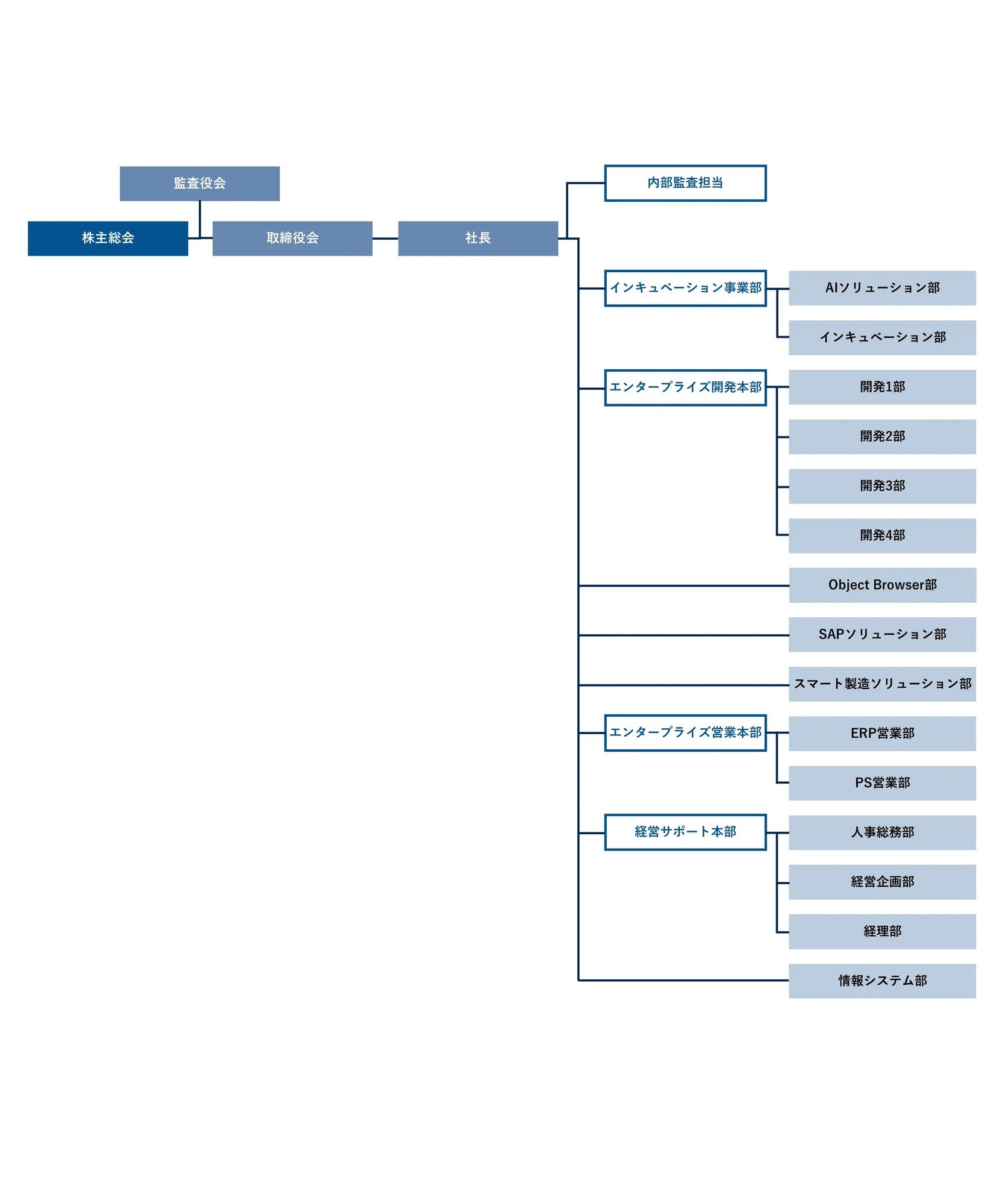
組織図
組織図

